400-800-8888
38886666
返回顶部
中文
中文
English
首页
能碳管理系统
智慧能碳管理系统
园区双碳智慧管理平台T@PCarbon
微电网能源管控平台
设备健康管理系统T@Equiphms
企业双碳管理系统T@ECarbon
虚拟电厂平台
智慧能源管理系统T@Energy
能管掌中宝-免费的能源管理云平台
智能运检监测管理系统T@Power
中低压智能配电管理系统
电气设备预防性试验
预付费管理系统T@Prepay
电能管理平台
公共建筑能耗监测系统T@Energy-BEMS
能耗在线监测系统T@Energy-Online
矿山(煤矿)重要设备用电监测系统T@MPMS
能耗在线监测端设备T@Energy-AIO
能耗监测及能源管理运维服务
电能质量监测
电能质量分析仪表PUMG750
三相智能电力仪表PUMG530
多功能仪表PUMG730
低压电动机保护控制器PUMG650
低压电动机保护控制器PUMG650S
通讯管理机PUMG2500系列
三相多功能电力仪表PUMG130
单相导轨式智能电能表PUMG301
三相导轨式智能电能表PUMG303
单相智能电力仪表PUMG510
微机保护测控装置PUMG830
无线温度传感器KPM910
无线温湿度传感器KPM920
智能无线采集仪KPM950
三相导轨式智能电力能效终端PUMG307
三相导轨式智能电力能效终端PUMG312
低压电动机保护控制器PUMG650(分体)
无线烟雾传感器
智能温振传感器
电能质量监测
局部放电监测系统
应用案例
能耗在线监测系统
能碳管理系统
物联网硬件
新闻中心
常见问题
公司新闻
合作优势
合作优势
合作伙伴
销售网络
联系我们
澳门新葡平台
关于我们
荣誉资质
在线参观
首页
能碳管理系统
产品中心
工业能碳管理平台
能耗在线监测系统
能源物联网硬件
应用案例
能耗在线监测系统
能碳管理系统
物联网硬件
新闻中心
常见问题
公司新闻
合作优势
合作优势
合作伙伴
销售网络
联系我们
澳门新葡平台
关于我们
荣誉资质
在线参观
中文
中文
English
400-800-8888
Previous
Next
应用案例
Application List
能耗在线监测系统
宁夏重点用能单位能耗在线监测系统案例
湖南省重点用能单位能耗在线监测系统案例
广西重点用能单位能耗在线监测系统案例
江苏省重点用能单位能耗在线监测系统案例
广东省重点用能单位能耗在线监测系统案例
山东省重点用能单位能耗在线监测系统案例
山西省重点用能单位能耗在线监测系统案例
湖北省重点用能单位能耗在线监测系统案例
安徽省重点用能单位能耗在线监测系统案例
甘肃省重点用能单位能耗在线监测系统案例
能碳管理系统
煤炭行业能源管理系统案例
医药行业能源管理系统案例
食品行业能源管理系统案例
耐火材料行业能源管理系统案例
钢铁行业能源管理系统案例
化工行业能源管理系统案例
离散型制造行业能源管理系统案例
有色金属行业能源管理系统案例
物联网硬件
医院智能电力仪表项目案例
首都国际机场多功能仪表项目案例
豫新汽车智能电力仪表项目案例
农业大学多功能电力仪表项目案例
玻璃纤维多功能电力仪表项目案例
安钢集团智能电表项目案例
热电厂多功能电力仪表项目案例
佰利联智能电力仪表项目案例
济钢集团多功能电力仪表项目案例
联系电话
Contact Us
商务热线:
400-800-8888
企业传真:
0755-8888888
客服热线:
19988886666
当前位置
主页
>
应用案例
>
Previous
Next
许昌曹寨水厂
前言 水厂有多种大型用电设备进行各类污水的净化及处理,因此水处理厂既是耗能大户也对用电质量的要求极高。针对这种情况,水厂一方面需要通过 电能管理系统 对耗能设备进行监
在线客服
在线订购
项目详情
前言
水厂有多种大型用电设备进行各类污水的净化及处理,因此水处理厂既是耗能大户也对用电质量的要求极高。针对这种情况,水厂一方面需要通过
电能管理系统
对耗能设备进行监控和管理,另一方面电能管理系统需要对电能质量进行监测,以防止由于电能质量问题对水厂的生产产生影响,进而产生影响居民正常生活的现象生。曹寨水厂了解到澳门新葡平台在为水厂制定电能管理方案上有着丰富的经验和完善的流程体系。最终,采用
澳门新葡平台
的电能管理系统为其进行电能质量的监测和管理。
项目详情
河南许昌市曹寨水厂项目位于许昌县苏桥镇曹寨村,春秋路以南、清潩河以东,占地3.6公顷。主要使用南水北调供水水源经加工处理后供城市生产生活用水。整体项目共分三期建设,三期项目建设完成后最终达到供水能力33万吨/日,形成以北汝河地表水为原水的周庄水厂,以麦岭地下水为原水的二水厂、董庄水厂和以南水北调为原水的曹寨水厂联合供水态势,以满足许昌市各时期用水需求。该项目对许昌市的民生有着长远的影响。
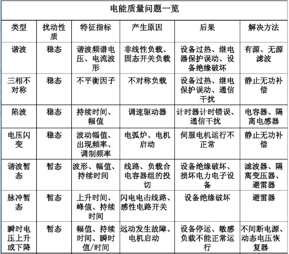
水处理项目由于有多种大型用电设备,会衍生出一系列的电能质量问题。而电能质量问题又会造成诸多问题,对正常的设备运转和民生造成负面效应。下面是电能质量问题造成的常见问题表:
电能质量问题一览表
电能管理系统在曹
寨水厂的应用
因此,在许昌市曹寨水厂项目中电能管理系统不仅对设备的用能情况进行统计分析,还通过智能电力仪表对电能质量参数进行24小时监测,以便于及时处理由于电能质量问题造成的设备运转问题。智能电能管理系统的投入帮助曹寨水厂的把电能管理水平和治理水平提升到了一个新的台阶,实现了减轻运维人员压力、节能减排的目的。
在线询价
*部分内容为必填选项
留言后我们将在一个工作日内联系,您也可以直接拨打400电话
400-800-8888
公司名称:
*
联系人:
*
手机号码:
电子邮件:
*
采购意向描述:
请填写
采购
的产品数量和产品描述,方便我们进行统一备货
高新技术企业
ISO认证
3A诚信企业
资质信息