中文

产品分类

Product List

智能运检监测管理系统T@Power

澳门新葡平台自主研发的智能运检监测管理系统面临的困难是一款基于物联网和大数据平台将电气专业与信息技术相结合,变被动抢修为主动运维,同时具备丰富拓展特性的配电运检系统。

视频展示

产品概述 功能特点 技术参数 接线图 相关画册
         澳门新葡平台自主研发的智能运检监测管理系统是一款基于物联网和大数据平台,将电气专业与信息技术相结合,变被动抢修为主动运维,同时具备丰富拓展特性的配电运检系统。本系统覆盖配电室智能运维服务的全过程,可为运检主管、各动环子系统运维人员、电气工程师、客服人员提供高效的工作平台,提高工作效率,降低综合运营成本。
智能运维管理系统架构图

一、智能运检监测管理系统面临的困难


1、设备没有联网,动态数据缺失

巡检靠经验,无法实时查看动态数据。被动运维,故障预测无从谈起
 

2、多种因素制约,运维质量较差

设备类型繁多,受气候条件、环境因素、人员素质和责任心等多方面因素的制约,导致运维流程难以标准化,巡检质量无法保证

3、工作难以量化,产生结果假象

运检人员很忙,但是报表无法体现
 

4、多种系统并存,缺乏全局联动

未有效整合企业现有生产系统、管理系统,各系统各自为政,未实现联动

5、传统运检漏洞,考核无从谈起

运检工作的制定,派发、执行、结果没有形成闭环,导致运检工作多、效率低,无法真正对运检工作中违反规定的现象实施有效的监督,一些安全隐患不能及时发现并有效处理
 

6、设备故障告警,处理效率低下

故障告警多是人工报修、通知等无系统联动,无在线工单
 

7、设备类型复杂,资料信息不足

设备类型繁多,参数不一,自成一体。无电子资料,不方便在线查询

二、智能运检监测管理系统解决方案


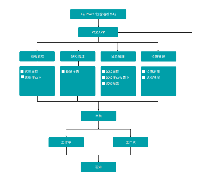
        搭建⾯向全国⽤⼾统⼀的智能运维管理系统平台,为客⼾提供巡检业务管理服务。建⽴“监测—巡检—审核—通知”的闭环体系,以提⾼企业运检管理及信息化⽔平为核⼼,以“互联⽹+”为指导思想,通过物联⽹、⽆线传输、云服务等技术与巡检业务相结合,提供从源端到云端整套运维解决⽅案。

智能运检监测管理系统架构图




智能运检监测管理系统流程图

智能运维管理系统流程图

 

智能运检监测管理系统功能特点:
智能运维管理系统功能特点
智能运检监测管理系统技术参数:
智能运维管理系统技术参数
智能运检监测管理系统接线图:
智能运维管理系统接线图