- 商务热线:
400-800-8888
- 企业传真:
0755-8888888
- 客服热线:
19988886666
用电可靠性如何通过电能管理系统实现?
发布时间:2018-07-11 浏览次数:
供电可靠性是供电的重要指标,它是电力系统对用户供电可靠性、运维管理水平的集中体现。供电可靠性得不到保障将对国民经济产生重大负面影响。
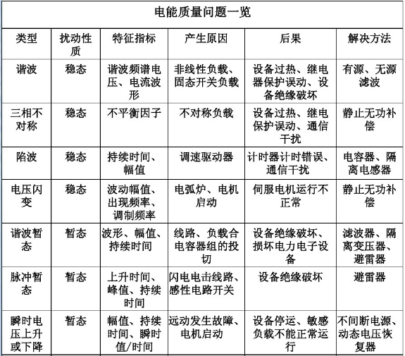
下图为常见的用电质量常见问题及危害:

电能质量问题一览表
企业和组织为了避免由于用电可靠性带来的问题,通常从电能质量管理和电能质量治理两方面入手。例如:企业通过采用电容、电抗、静止无功发生器、有源滤波器等众多电能治理设备对谐波污染、三相不平衡、电压闪变和电压波动等电能质量问题进行治理。电能质量管理则是借助成熟的电能管理系统从设备及运行维护入手,达到提高企业用电可靠性的目的。

电能管理系统—遥测越限告警告示
企业通过借助澳门新葡平台的云@智能电能管理系统,从两方面对电能进行管理:一方面配电管理系统通过实时监测设备运行状态及配电参数、监视断路器状态、针对异常趋势进行报警,从而保障配电设备的可靠运行。另一方面,通过监测设备的运行信息,为运维人员的预防性维护提供数据支撑,更可以查询故障设备发生事件前的记录、趋势和负载状态等信息,对故障进行快速的处理。这两方面的有机结合,可以有效提高企业用电的可靠性,降低由用电不可靠造成的经济损失。
相关内容:电能管理系统的应用和优势有哪些?